Efektivní vnitřní systémová jednotka VVM S320
je typickým zástupcem inovativní řady tepelných čerpadel a jejich příslušenství
NIBE
„S“, kterou na český trh uvedla společnost
DZ Dražice (člen skupiny NIBE). Toto ekologicky šetrné zařízení tvoří (v kombinaci
s tepelným čerpadlem systému vzduch-voda) účinný systém pro vytápění,
chlazení a ohřev vody ve standardní i tzv. chytré domácnosti. Nová
jednotka v elegantním skandinávském designu disponuje revolučním regulátorem,
jenž dokáže automaticky regulovat vnitřní klima, nerezovým ohřívačem vody o
objemu 180 litrů a integrovaným bezdrátovým připojením pro rychlé propojení
s dalšími technologiemi.
Inovativní
řada NIBE „S“, která postupně
nahrazuje stávající modely tepelných čerpadel NIBE, vznikla se záměrem
rozšíření komunikace s okolním světem, respektive s vlastním příslušenstvím
a dalšími komponenty tzv. chytré domácnosti. „Podobným směrem se ubíral i vývoj
nové vnitřní jednotky VVM S320, která je alternativou k modelu VVM
320, určenou pro příznivce moderních komunikačních technologií. Díky svému jedinečnému regulátoru
s dotykovým displejem a integrované Wi-Fi dokáže efektivně
spolupracovat s dalšími komponenty v domácnosti, automaticky
regulovat vnitřní klima a vytvářet tak zdravé a komfortní vnitřní prostředí
s příjemnou pobytovou teplotou. Po jejím propojení s tepelným čerpadlem
systému vzduch-voda NIBE F2040, či F2120, nebo s některou z kombinací
venkovní jednotky AMS s vnitřním modulem HBS 05 vznikne ekologicky šetrný
a vysoce účinný zdroj tepla pro celou domácnost,” vysvětluje Jiří
Sedláček, ředitel prodeje NIBE Energy Systems CZ,
divize skupiny NIBE.
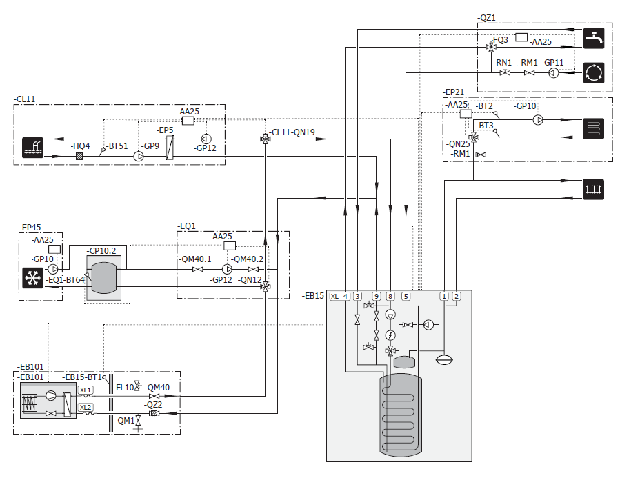
Vnitřní jednotka VVM
S320 je určená pro připojení k nízkoteplotnímu rozvodu tepla –
např. k radiátorům, konvektorům nebo podlahovému vytápění. V jejích
útrobách se nachází nerezový ohřívač
vody o objemu 180 litrů, oběhové čerpadlo s řízenými otáčkami, manometr,
vyrovnávací nádrž topného systému, expanzní nádoba o objemu 10 litrů
a doplňkový elektrokotel o výkonu 9 kW. Celý systém lze ovládat a monitorovat
pomocí dotykového displeje, jenž je součástí regulátoru, nebo vzdáleně, prostřednictvím
aplikace myUplink v počítači nebo mobilním telefonu. Díky tomu je možné si
zkontrolovat stav tepelného čerpadla nebo přednastavit aktuální teplotu
v domácnosti a množství teplé vody ještě před návratem z práce nebo
dovolené.
podle podkladů společnosti DZ Dražice, členu skupiny NIBE














Architektura musí souviset s místem, nikoli místo s architekturou. Proto jakékoli stavby umožňující realizaci na různých místech nejsou ARCHITEKTUROU.
Z mého pohledu je fajn vidět, jak se i u tak „běžné“ věci, jako jsou překlady, řeší systémovost a přesnost!
Praktické řešení, hlavně z pohledu rychlosti výstavby a přesnosti👍 U těchto systémových prvků dává smysl, že zjednodušují realizaci a pomáhají…
Zajímavý posun ve stavebnictví, je vidět, že se dnes klade velký důraz hlavně na rychlost výstavby a přesnost provedení. Systémové…
Jako problém vidím hlavně "lavičky" v prostoru sdíleném s cyklisty. Neměly by mít třeba tyče s praporky, jako dětské nákupní…